
A lithium-ion capacitor (LIC) is a hybrid energy storage device that combines the best of supercapacitors (ultracapacitors) and lithium-ion batteries: it charges and discharges quickly (like a capacitor), but stores more energy (higher energy density) than standard supercapacitors, with a longer lifespan than batteries, and without the risk of thermal runaway (safe). They use a lithium-ion doped anode and an activated carbon cathode. (WIKI)
Intro:
All these advantages makes this supercap attractive for makers to use in their own projects. I am thinking here of energy harvesting for long-life, low power (micro-Ampere range) applications.
How can you give LIC capacitors the same safe charging and discharging capabilities as li-ion and LIPO batteries? I found out that the CN3158 lithium iron phosphate charging management chip does the whole job and more. In 4 steps a cheap CN3158 LifePo4 3.63V solar charger board is hacked to a reliable 3.8V solar LIC charger system. The charge current (max. 1 Ampere) depends on the size of the solar panel. You can also connect a 5Volt USB-C charger at the input board pins.
Hacking the LIPO charging board

Features:
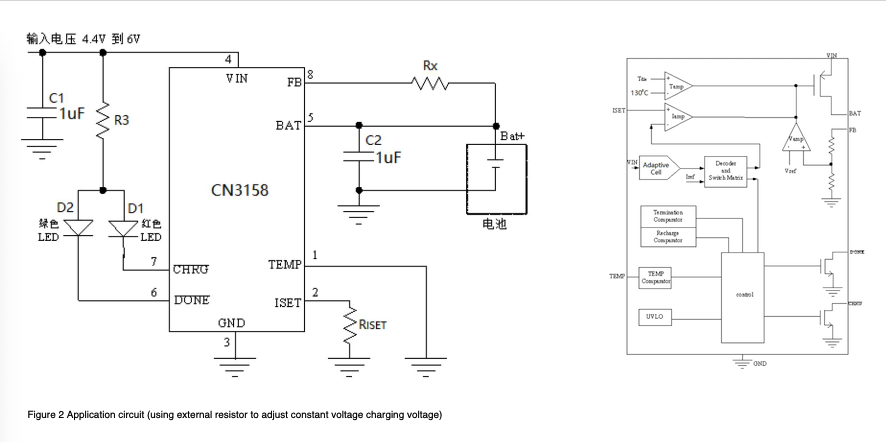
— The charging maximum current can be changed by an external resistor.
— The charging voltage of 3.6V can be adjusted upward by an external (variable)resistor.
— No voltage at the input activates the sleep mode to 3 micro amperes current consumption.
— Solar panel voltage range 4.4V to 6V. Trickle charging when the battery is low.
— UnderVoltage LockOut (UVLO), C/10 charge termination.
— Two LED’s for charging status and charging end.
— Charging in constant current and constant voltage mode to maximize charging current.
— An internal circuit can automatically adjust the charging current to the input voltage.
— Also the functions automatic recharge and temperature monitoring are present.
Take care: Only the CN3158 has MPPT like functions, so do not use the CN3058.
Buy a 3.6V LIPO version charger board; not the 4.2V Li-ion version.

Construction details
— First de existing resistor R1 has to be taken away and changed for a 12Kohm resistor. Take care with removing the existing track from pin 5 to the Bat +. I was using a 1 mm drill to cut the track.
— When adjusting the output voltage with the 50Kohm potmeter to 3.8 Volt I was using a 1000 mF capacitor. This load follows the output voltage faster and I can make a shortcut to zero again when the voltage is to high. After that the LIC can be connected safe.

Electronic Diagrams of internal and external circuits

Conclusion: I use this hacked charger board for some time now I am very satisfied about the result. Even in cloudy times the capacitor is keeping up with a load of 50 microAmp, day and night. I didn’t try a LIB capacitor with 4V peak voltage. Maybe this circuit will also work reliable for LIB’s. All by all I like the easy hack, the cheap board, the good results and the fun finding out stuff.
Application in an art installation.

Be First to Comment